出口退税制度在增值税制度中扮演了很重要的一块角色。但是,从事过税务工作的人都知道,我国现行出口退税制度,特别是涉及到生产性资产出口“免、抵、退税”制度非常之复杂,里面涉及非常多的概念、各种转出,就是专门从事出口退税行业的人有时候都容易被绕进去,这就导致了实际征管的成本很高,而且容易出错。
一、基于数学方法的出口退税制度新理论构架
因此,我们想,在《增值税法》颁布实施后,我们是否可以去探讨重构我国增值税的出口退税的制度构架,简化我国的增值税出口退税制度,提升出口退税的征管效率,这个是一个有极大价值的问题。
目前,我国增值税的出口退税制度分为如下三项:
1、小规模纳税人出口免税、不退税;
2、贸易型一般纳税人,出口免税、退进项税;
3、生产型一般纳税人,实行免、抵、退税。即出口免税、出口货物(服务)对应的进项税抵减内销的销项税。
对于小规模纳税人以及贸易型一般纳税人的出口退税制度,目前非常清晰简单,没有任何问题。目前增值税出口退税制度最复杂、征管成本最高的就是生产型一般纳税人出口的免、抵、退税制度。
我们看到,目前我国生产型企业出口免、抵、退税计算涉及了如下复杂的过程:
1. 计算当期不得免征和抵扣税额
这部分税额是因为出口退税率低于适用税率而产生的差额,需转入成本,不能参与抵扣或退税。
当期不得免征和抵扣税额=当期出口货物离岸价×外汇人民币折合率×(出口货物适用税率−出口货物退税率)
(注:若有进料加工业务,需扣除“当期不得免征和抵扣税额抵减额”)
2. 计算当期应纳税额
判断当期是需要交税,还是有留抵税额(即可能退税的金额)
当期应纳税额=当期内销货物的销项税额−(当期进项税额−当期不得免征和抵扣税额)−上期留抵税额
结果分析:
若结果 > 0:说明内销销项税额大,需向税务局缴纳增值税,当期应退税额为0。
若结果 < 0:说明进项税额大,形成“当期期末留抵税额”,进入下一步计算退税额。
3. 计算当期免抵退税额(退税上限)
这是理论上最多能退的税额,取决于出口规模和退税率。
出口货物退税率
当期免抵退税额=当期出口货物离岸价×外汇人民币折合率×出口货物退税率
(注:若有进料加工业务,需扣除“当期免抵退税额抵减额”)
4. 确定当期应退税额和当期免抵税额
比较“当期期末留抵税额”(步骤2中的负数绝对值)与“当期免抵退税额”(步骤3的结果),取较小者作为实际退税额。
情形A:当期期末留抵税额 ≤ 当期免抵退税额
当期应退税额 = 当期期末留抵税额
当期免抵税额 = 当期免抵退税额 - 当期应退税额
情形B:当期期末留抵税额 > 当期免抵退税额
当期应退税额 = 当期免抵退税额
当期免抵税额 = 0
结转下期留抵税额 = 当期期末留抵税额 - 当期应退税额
大家可以看到,上述一系列的计算公式非常复杂,而且,在这么复杂的计算公式中,还没有考虑进料加工业务中有保税进口材料,又需要进一步计算当期免抵退税额抵减额,这真是一环套一环,不要说一般人,就是从事出口退税的专业人士,在遇到复杂的出口退税情形时也难免陷入这些复杂的计算公式中而出错。
我们研究的问题是,对于这么复杂的计算公式,我们有没有办法去重新建立一套新的针对生产型企业出口退税的新理论构架,去重构我国生产型企业的出口退税制度,简化整个计算过程,从而提高征管效率呢?
那我们现在基于数学的思维和方法来重新看一下。我们先不要考虑那么复杂的生产型企业的出口退税情况,先构建一个简单的基本模型:
1、出口货物内销征税率=退税率(征税率=Tb,退税率=Tr)
2、不存在来料加工、进料加工保税进口材料问题
3、暂不考虑有留抵税额情况
我们原先对于生产型企业的出口退税计算方式是:
当期应纳税额=当期内销货物的销项税额−(当期进项税额−当期不得免征和抵扣税额)−上期留抵税额
此时,我们就可以把当期不得免征和抵扣税额和上期留抵税额这两项先去掉,得到:
当期应纳税额=当期内销货物的销项税额-当期进项税额
当期内销货物的销项税额=Yn
当期进项税额=X,其中:
当期内销货物对应的进项税额=Xn,当期出口货物对应的进项税额=Xe
很显然:X= Xn- Xe
我们就是从这个公式开始来计算出口退税的。此时,我们来看一下,在数学上能否在这个结构上做一个变换:

我们在原先我国生产型出口企业免、抵、退税计算的公式基础上,在内销增值税计算上加上一个FOB* Tb,即出口货物FOB价(已经折算汇率)*征税率,把这一项加入到内销增值税的计算中。然后,我们在右边单独计算一个出口退税,这个出口退税就是FOB* Tb(我们先假设的征税率和退税率一样)。我们计算的规则是用左边-右边。但核心是左边-右边是在哪一步去减,这个是问题的关键。
第一种减法:
我们在第一步就去左边-右边: FOB* Tb+ Yn-(Xn+Xe)- FOB* Tb= Yn-(Xn+Xe)
在这种方式下,我们就得到了Y-(Xn- Xe),这就是我们目前生产型企业免、抵、退税的计算方法。我们按这个方式来计算:
1、Yn-(Xn+ Xe)=M
此时,我们遇到了如下几种情况:
如果M≥0,那没有问题,在这种情况下,出口货物免税,其对应进项税Xe抵减了内销Yn这个销项税,实际出口退税就退了Xe,这正是我们出口退税制度的初衷。
当M<0,这时候麻烦就出现了。因为当M<0时,这里面实际上就有两个效应在里面:
1、内销货物进项大于销项的留抵税额;
2、出口货物应退的进项税额Xe。
我们把上面的公式整理一下:
Yn-(Xn- Xe)=(Yn-Xn)- Xe,其中Yn-Xn是内销货物应缴纳的增值税。
从原理上我们可以知道:
如果Yn-Xn>0,此时,出口退税就直接退|M|;
如果Yn-Xn<0,此时M中就既有留抵退税和出口退税,理论上应该出口退税只退Xe,Yn-Xn作为留抵税额下期抵扣。
但是,麻烦之处在于,我们能看到的是Yn和X,对于进项税X而言,我们是不知道Xn和Xe的,所以,我们采用了一个变通的计算方法,即我们人为创造了一个新的概念叫当期免抵退税额=FOB* Tb,实际上,这个概念就是为了在M<0的情况下去分拆出留抵税额和出口退税额的,这里的计算逻辑如下:
1、Yn-(Xn- Xe)=M,当期免抵退税额=FOB* Tb
2、当|M|<当期免抵退税额,我们模拟出Yn-Xn>0,所以我们退税额是|M|,此时实际退的还是那个Xe,完全符合出口退税原理;
3、当|M|>当期免抵退税额,我们模拟出Yn-Xn<0,此时我们退税额是FOB* Tb,那内销的留抵税额就是|M|-FOB* Tb。我们知道,FOB* Tb实际上是肯定大于Xe(出口肯定是要赚钱的,收入大于成本)。所以,我们实际退的税额FOB* Tb肯定大于Xe。但这无所谓,对于FOB* Tb-Xe我们实际是通过减少内销的留抵税额来抵消了,实际最后还是退的Xe。
这个计算方式没问题,但这种计算方式就非常非常的复杂。
第二种减法:
好的,那我们换一个方法来看。根据加法的交换律和结合律,我们可以得到如下等式:
(FOB* Tb- FOB* Tb)+ Yn-X= (FOB* Tb+Y-X)- FOB* Tb
我想,这种等式的变化属于小学数学,大家都能懂,也就是等式的左面和等式的右边是完全等价的。此时,我们换了一个计算规则:

【注】我们定义:FOB* Tb+ Yn-(Xn+Xe)=N
我们原先的生产型企业免、抵、退税计算是在第一步就将左边的FOB* Tb和右边的FOB* Tb减掉计算。但这种方法的问题是在计算到M时,当M<0,他就混合到内销留抵税额和出口退税额两个因素。我们就需要引入当期免抵退税额=FOB* Tb这个人为构造的中间概念去判断,但正是这个概念,实际是目前生产型企业免、抵、退税计算复杂的原因。
我们现在在内销增值税计算中引入一个FOB* Tb,即出口货物价格*内销征税率,然后左右构造一个新的等式,在第一步不减,然后计算。我们看到,左边计算的是N,右边就是FOB* Tb。此时,你会惊奇的发现,出口退税变得太简单了:
1、当N>0时,我们直接用N-FOB* Tb,此时
①N-FOB* Tb>0,直接缴税,实际的退税金额就是Xe,只不过用内销销项抵了;
② N-FOB* Tb<0,直接退税金额就是|N-FOB* Tb|,此时实际退税也是Xe,无留抵税额;
2、当N≤0时,我们直接退FOB* Tb,此时内销的留抵税额就是|N|。
你发现,我们换了一种出口退税的计算方式,就再也不用引入那个当期免抵退税额=FOB* Tb这个实际很绕口的概念了,而且出口退税的判断的操作变得如此之简单,征管效率得到了成千上万倍的提升。
二、出口退税率小于内销征税率下的模型推广
我们上面的基本模型是假设出口货物的退税率和内销的征税率是一样的。实务中,出口退税率很多时候是小于内销征税率的。所以,我们定义一个新的变量:
出口退税率=Tr
我们重新带入上面的模型:

我们仍然保持左边在计算内销增值税中加入的FOB* Tb不变,仅仅是在右边将计算出口退税的Tb换成了Tr,其他的计算方法完全一样。我们把左边直接计算FOB* Tb+ Yn-(Xn+Xe)=N,此时,仍然是比较:
N VS FOB* Tr
后面的出口退税规则一模一样,就是分N>0和N<0去判断。其实从道理上你也可以看到,在出口退税率小于内销征税率的情况下,你不就是要少退一块税吗,我们把右边的出口退税换一个表达方式:
FOB* Tr= FOB*Tb- FOB*(Tb-Tr)
把FOB*(Tb-Tr)从右边移到左边不就是原先免、抵、退税下针对退税率和征税率不一致的处理方式吗,不就是那个拗口的“当期不得免征和抵扣税额”吗!这里我们始终记住一点:(FOB* Tb- FOB* Tb)+ Yn-X= (FOB* Tb+Y-X)- FOB* Tb,这个公式是满足数学上基本公理的公式,左、右是等价的。所以,这就不会错。
这样,你就发现了另外一个简单的实际,我们来看出口退税率Tr,根据税法的规定和基本的常识,我们知道:
Tr∈[0,Tb] 这个区间,即出口退税率最高等于内销征税率,最低就是0,不可能为负数。所以,我们看到:
1、 当Tr= Tb,那就是100%出口退税;
2、 当Tr= 0,那就是视同内销缴纳增值税。
所以,Tr在 [0,Tb]这个区间上的移动就定义了所有可能的出口退税的情况,这也是一个非常简洁和美妙的结构。
三、现行出口退税制度下相关概念的清理与统一
按目前的生产型企业出口免、抵、退税制度下,对增值税一般纳税人在出口退税中引入了很多容易混淆和争议的概念:

对于一般纳税人出口退税,搞出了零税率,关键又搞出个免税概念出来,又要进项税转出,这真是又搞出大麻烦来了,概念肯定容易出现混乱。
目前一般纳税人出口退税免税有两种情况:
1、 生产型企业来料加工复出口,实行出口免税,但需要进项税转出;
2、 在营改增后服务的出口中规定了部分服务出口零税率,部分服务出口免税,这就意味着免税服务的出口需要进项税转出。
好的,我们把定义的免税+进项税转出放到新的计算模式下来看一下:

首先,我们前面定义过了,在这种情况下,上面这种计算下Tr在 [0,Tb]这个区间上已经涵盖了所有的出口退税情形。我们以来料加工复出口为例,鉴于来料加工复出口是免税,也就是退税率=征税率,只是需要做一个进项税转出,这就是说,在我们上面的计算公式中,我们左边关于“内销增值税的计算”中要加上一个Xc,这个Xc就是来料加工下,除保税材料外在出口加工区生产产生的进项税,我们可以得到免税+进项税转出如下的公式:

我们可以把Xc换一个写法:
Xc=FOB*P%* Tb,这个写法总是没有问题的,因为要转出的进项税额我总能定义为FOB价按照一个比例乘以内销标准税率。然后,我们把Xc从左边移到右边:

我们就得到了FOB*Tr-FOB*P%* Tb=FOB*Tr'。此时,数学上我们可以论证到,这个新的退税率Tr'肯定处在[0,Tr]之间,也就肯定属于[0,Tb] 这个区间。所以,我们就又得到了一个深刻的结论:
一般纳税人出口免税+进项税转出等价于一个出口退税率小于内销征税率的一个出口退税。
实际上,我们要思考一个问题,对于来料加工复出口,我们直接把境内加工环节增值税退了难道不可以吗,搞进项税转出是很麻烦的事情。此时,对于劳务的出口,你搞个免税,那也意味着要进项税转出,劳务一般哪有什么对应的进项税,这个进项税怎么转呢?
我们继续以来料加工复出口为例,要搞进项税转出,我想想就头大,这里面不仅涉及加工环节的水电进项,还有设备进项,还有厂房进项,如果再叠加来料加工有些又不出口视同内销的,这个进项税转出,再叠加现在长期资产的进项税转出,我觉得想到这几乎都要崩溃,征管成本巨高且更容易出现税款流失。
所以,回到上面的概念上,正如国家统计局在做统计时,抽样统计往往比全样本统计,不仅成本低而且结果更准确,因为全样本统计误差更大。所以,对于免税+进项税转出的概念也是一样,聚焦于具体个体的进项税转出不仅征管成本巨大,而且税收流失风险还高。此时实在要转进项税,干脆换个思路回到整体上,把免税+进项税转出改成降低他们的出口退税率即Tb*P%。也就是说,比如来料加工复出口或者服务出口免税,直接定义他的出口退税率是内销征税率的95%或者90%等,这个再整体测算一下。这样的做法,不仅大大节省征管成本,税收征收的过程具有高度确定性,基于整体平衡的计算税收流失的风险肯定会大大降低。
有了这个新概念,我们就发现,在新的理论框架下,原先在增值税一般纳税人出口退税体系中既有零税率,又有免税+进项税转出的概念就可以全部取消了,直接就定义所有增值税一般纳税人出口不征增值税,然后通过定义不同的出口退税率Tr来实现我们所有的目的。这样既符合语言沟通习惯,也便于税法文件中概念的统一。
四、进料加工复出口的出口退税计算问题
对于进料加工复出口,我们实行的是增值税免、抵、退税制度。由于涉及保税进口材料的问题,所以大家看到在目前的出口退税制度下,进料加工复出口的出口退税计算更是难上加难,我们还要搞一个进料加工保税料件手册。
那如果用我们新的出口退税理论构架来呢,我们看到:
1、如果进料加工的出口货物的内销征税率和退税率是一样的

我们就直接用这个公式计算就可以了,后面涉及N和FOB* Tb判断一模一样。此时,我们根本就不需要进料加工保税料件手册。反正保税材料没有进项税,左边的内销增值税是多计算这一块的,右边出口退税也是多计算这一块的,在最后一步N和FOB* Tb相减的时候自动就抵消了。这就没有现在出口退税制度下,进料加工复出口那个连环套的公式了,自然征管效率大大提升。
2、如果进料加工的出口货物的退税率小于内销征税率

此时呢,我们把右边的“出口退税”中的Tb直接换成Tr就不够。因为,在现行出口退税制度下,进料加工复出口,如果退税率小于征税率,对于保税进口料件那部分由于本来就没税,我们不计算这一块的征税率和退税率的差异。我们定义进料加工下保税进口料件的不含税金额为B,实际上,我们要征的就是:
(FOB-B)*(Tb-Tr)=FOB*(Tb-Tr)-B*(Tb-Tr)
好了,这就很简单了,FOB*(Tb-Tr)在我们新的公式中本来就有。此时只是对B*(Tb-Tr)的处理。如果放在左边,就是增加留抵税额,放在右边就是增加出口退税。我们认为,从原理上看这一项还是放在左边更合适,这样右边就非常干净也符合基本出口退税原理,这样我们就得到了进料加工出口退税计算的新公式:

此时,就需要有那个保税进口料件加工手册去登记,按照计算成本法和实际成本法结转差异。
这里,你可以看一下,这个B*(Tb-Tr)不就是原先那个体系中更加拗口的“当期不得免征和抵扣税额抵减额”。此时,这些概念在我们的新体系下处理的就非常自然,概念清晰且容易理解。
3、对进料加工出口退税模式中避税问题的考量
按照我们新的理论模式,在数学上就可以清晰的看到可能存在的一种避税情形。如果那些保税的原材料,它的出口退税率等于内销征税率,但加工成产品后出口的退税率是小于征税率的,此时就会出现这样一种避税模式:
1、本来这些原材料就是国内的,我先把这些原材料通过卖给贸易公司出口,按内销征税率取得出口退税;
2、然后再通过转口贸易形式再进口进来搞进料加工复出口。
这样不就可以实现原来国内生产环节的原材料直接加工成产品的出口退不了的税,通过构造这样一个进料加工复出口就可以退税了吗。
所以,如果为了避免这种避税情况的出现,有两种选择模式:
模式一:直接取消B*(Tb-Tr),这样就没有避税的可能,同时征管效率大大提升,根本不需要那个保税料件手册。但同时,对真正来源于海外的保税进口材料征税肯定增加了企业成本;
模式二:对于进料加工的保税进口料件,采用增加取得海关原产地证明的方式去区分,即对于原产地是境内的不减,只对原产地是境外的保税材料计算B*(Tb-Tr)的减项。
此时可以看到,在模式二的情况下,如果用现在的免、抵、退税模式,在进料加工保税料件手册中还要区分原产地就更加复杂了,此时估计要搞出一个更加绕的概念叫“当期不得免征和抵扣税额抵减额的抵减额”。但在我们的新模式下就很清晰,我直接在左边的“内销增值税计算中增加一个原产地境外保税材料的B*(Tb-Tr)的减项,然后正常进行左、右两边的计算比较就可以了。
所以,到这边我们就可以看到,基于我们新的出口退税计算理论模型,出口退税的征管效率会大幅度的提升。打个比方,就好比在计算机编程中,为了实现某个目的大家去编程:
1、一种就是按字面意思来,一条一条写,一条套一条,写的和俄罗斯套娃一样,搞了大几十条,这的确能实现你的目的。但这种程序冗长,运行效率慢,涉及多个中间变量界定,容易出错;
2、另一种就是换一个思路,引入一个中间变量,原先写几十条的程序,我写三条就可以实现目的了,程序运行快速高效,还不会出错。你看,我们新的出口退税理论模式就属于典型的第二种只写三行的软件程序:
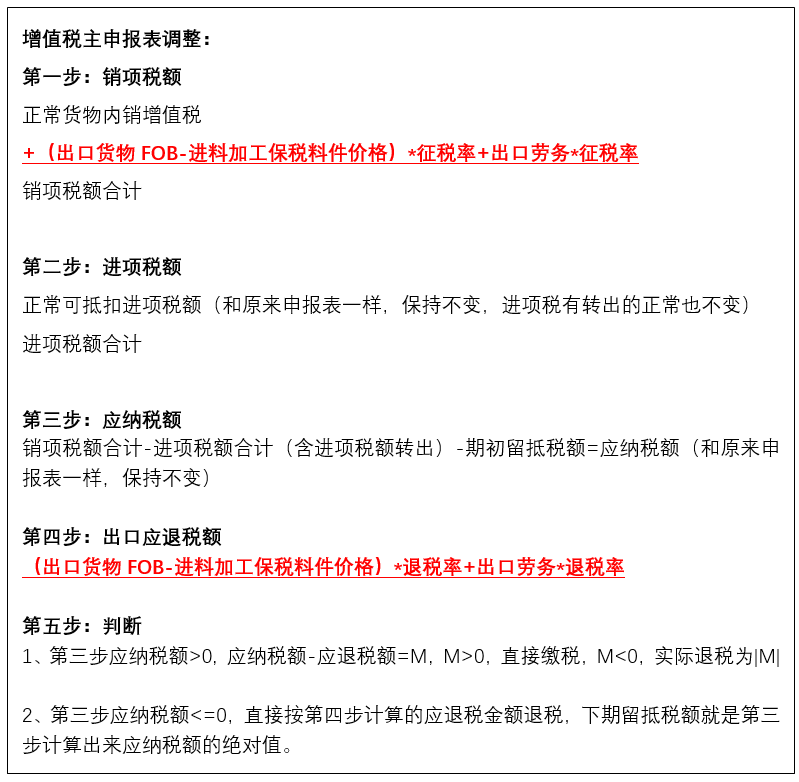
原先的生产型企业免、抵、退税下的那一系列表格在新理论模式下可以全部取消,我只要在目前增值税申报主表中加三行就可以实现原先用N多张表实现的全部出口退税计算:
1、在增值税主表的销项税栏目最后加一项:FOB*内销征税率
2、在增值税主表的进项税抵扣栏目的最后加一项:原产地境外的进料加工保税材料价格*(内销征税率-出口退税率),如果退税率等于征税率,这一项为零自动取消
3、在当期内销增值税计算并抵扣留抵税额后增加一项应退出口退税额:FOB*出口退税率
只要在增值税的主申报表中增加这三行,辅之以主表一些计算判断规则(N是否大于零,然后去计算)我就可以完全实现现行生产型企业(包括服务企业)出口货物(服务)的免、抵、退税了。这种征管的效率是何其之高,而且概念简单易懂,不会出错,即使没有接触过出口退税的人也能快速上手。
即使通过数学方法,也可能在数学推导中还是有疏漏,所以我们进一步通过两个案例来比较一下新、老办法的计算,进行模拟验证,看是否还需要优化。
案例一:货物内销、出口 +进料加工+有征、退税差
某精密制造有限公司是具有进出口经营权的生产型企业(增值税一般纳税人),2025年4月发生如下业务:
1. 期初余额:增值税留抵税额18万元。
2. 内销业务:本月内销A产品,不含税销售额300万元,适用税率13%,销项税39万。
3. 国内采购:购进用于内销及出口产品共用的原材料一批,取得增值税专用发票注明价款200万元,税率13%,款项已付,进项税为26万。
4. 进料加工:执行进料加工复出口业务(出口B产品),当月进口保税料件组成计税价格120万元(海关已核销,计划分配率与实际一致,无需调整)。当月出口B产品离岸价(FOB)折合人民币400万元。已知B产品增值税征税率为13%,退税率为9%。
5. 其他进项:本月取得的其他可抵扣进项税额(水电费等)为5万元。
传统方法计算步骤:
第一步:计算“免抵退税不得免征和抵扣税额”(即进项税额转出额)
计算公式:当期免抵退税不得免征和抵扣税额 = 出口货物离岸价 × 外汇人民币牌价 × (出口货物征税率 - 出口货物退税率) - 免抵退税不得免征和抵扣税额抵减额
免抵退税不得免征和抵扣税额抵减额 = 免税购进原材料价格 × (出口货物征税率 - 出口货物退税率)
具体计算:
1. 计算抵减额:
免抵退税不得免征和抵扣税额抵减额 = 120万元 × (13% - 9%) = 120 × 4% = 4.8万元
2. 计算实际转出额:
当期免抵退税不得免征和抵扣税额 = 400万元 × (13% - 9%) - 4.8万元= 400 × 4% - 4.8= 16 - 4.8= 11.2万元
第二步:计算“当期应纳税额”(确定期末留抵税额)此步骤计算企业当月在国内销售环节实际需要缴纳的增值税,若结果为负数,则形成留抵税额,用于后续退税计算。
计算公式:
当期应纳税额 = 当期内销货物的销项税额 - (当期全部进项税额 - 当期免抵退税不得免征和抵扣税额) - 上期留抵税额
具体计算:
1. 内销销项税额:300万元 × 13% = 39万元
2. 当期全部进项税额:
原材料进项:200万元 × 13% = 26万元
其他进项:5万元
合计:26 + 5 = 31万元
3. 计算应纳税额:
当期应纳税额 = 39 - (31 - 11.2) - 18= 39 - 19.8 - 18= 1.2万元
分析:计算结果为正数(1.2万元),说明企业当月不仅没有留抵税额,反而需要缴纳增值税1.2万元。因此,当期期末留抵税额为 0。
第三步:计算“免抵退税额”(计算理论上可退的上限)此步骤计算国家按照政策允许企业申请退还的最高税额。
计算公式:免抵退税额 = 出口货物离岸价 × 外汇人民币牌价 × 出口货物退税率 - 免抵退税额抵减额
免抵退税额抵减额 = 免税购进原材料价格 × 出口货物退税率
具体计算:
1. 计算抵减额:免抵退税额抵减额 = 120万元 × 9% = 10.8万元
2. 计算免抵退税额:免抵退税额 = 400万元 × 9% - 10.8万元= 36 - 10.8= 25.2万元
第四步:确定“应退税额”与“免抵税额”这是最后一步,通过对比“期末留抵税额”和“免抵退税额”来确定最终结果。
判定规则:
如果 当期期末留抵税额 ≥ 当期免抵退税额,则:当期应退税额 = 当期免抵退税额;当期免抵税额 = 0。
如果 当期期末留抵税额 < 当期免抵退税额,则:当期应退税额 = 当期期末留抵税额;当期免抵税额 = 当期免抵退税额 - 当期应退税额。
本案例判定:由于第二步计算得出的当期期末留抵税额为 0,小于第三步计算出的免抵退税额(25.2万元)。
第五步:结论
当期应退税额 = 0万元(因为没有留抵税额可以退)。
当期免抵税额 = 25.2万元 - 0 = 25.2万元。
新模型计算步骤:
第一步:销项税额计算
正常货物内销增值税=39万
+出口货物FOB*征税率=400*13%=52万(新增)
销项税额合计:91万
第二步:进项税额计算
正常可抵扣进项税额=26+5=31万
+进料加工保税材料征、退税差=120*(13%-9%)=4.8(新增)
进项税额合计:35.8
第三步:应纳税额
91-35.8-18=37.2 (其中18为上期留、抵税额)
第四步:计算应退税额
应退税额=FOB*退税率=400*9%=36(新增)
第五步:开始判断
第三步应纳税额为正数,直接 37.2-36=1.2
所以:当期直接缴纳增值税1.2,无留抵税额。
大家可以看到,新模型计算出来的结果和原先一模一样,而且的确和我们说的那样,仅仅只需要在主表中增加三行:出口货物FOB*征税率、进料加工保税材料征、退税差和FOB*退税率,就可以直接判断计算,再没有那些复杂概念,计算过程大大简化。
案例二:货物内销+货物出口+劳务出口+进料加工+征、退税率差
某精密制造有限公司为生产型企业(增值税一般纳税人),从事电子产品制造及为境外企业提供加工服务。
税率与退税率:货物、加工劳务适用增值税税率13%,一般贸易出口货物退税率9%,加工劳务退税率6%。期初数据:上期末留抵税额8万元。
本期业务详情:
1. 国内采购:采购国产原材料取得增值税专用发票,不含税金额800万元,进项税额104万元。
2. 进料加工:进口保税料件组成计税价格300万元(计划分配率30%),加工后复出口。
3. 出口销售:一般贸易出口自产设备FOB价200万元,进料加工复出口成品FOB价400万元。
4. 劳务出口:为境外企业提供电路板贴片加工服务,收取加工费折合人民币120万元。
5. 内销业务:内销产品不含税销售额50万元,销项税额6.5万元。
传统方法计算步骤:
第一步:计算不得免征和抵扣税额
一般贸易出口:200万元×(13%−9%)=8万元
进料加工出口:[400万元−(400万元×30%)]×(13%−9%)=11.2万元
劳务出口:120万元×(13%−6%)=8.4万元
合计进项税转出额:8+11.2+8.4=27.6万元
第二步:计算当期应纳税额
当期应纳税额=内销销项税额−(当期进项税额−进项税转出额)−期初留抵税额=6.5万元−(104万元−27.6万元)−8万元=6.5万元−76.4万元−8万元=−77.9万元(期末留抵税额77.9万元)
第三步:计算免抵退税额(退税上限)
货物出口免抵退税额:(200万元+400万元)×9%=54万元
货物出口免抵退税抵减额=400*30%*9%=10.8万元
劳务出口免抵退税额:120万元×6%=7.2万元
合计免抵退税额:54万元+7.2万元-10.8万元=50.4万元
第四步:确定应退税额与免抵税额
比较期末留抵税额与免抵退税额:期末留抵77.9万元>免抵退税额50.4万元,取小者
应退税额:50.4万元(实际到账退税款)
留抵税额:77.9-50.4=27.5万元
新模型计算步骤:
第一步:销项税额计算
正常货物内销增值税=6.5万
+出口货物、劳务FOB*征税率=(200+400+120)*13%=93.6(新增)
销项税额合计:6.5 +93.6=100.1万元
第二步:进项税额计算
正常可抵扣进项税额=104
+进料加工保税材料征、退税差合计:400*30%*(13%-9%)=4.8
进项税额合计:108.8
第三步:应纳税额
100.1- 108.8-8=-16.7 (其中8为上期留抵税额)
第四步:计算应退税额
应退税额=FOB*退税率=(200+400)*9%+120*6%=61.2(新增)
【注】:货物退税率是9%,加工劳务退税率是6%
第五步:开始判断
鉴于第四步计算的应纳税额为负数,就很简单了:
实际退税额=61.2
下期留抵税额=16.7
【问题的剖析】
在我们的新方法下,如果在第三步计算的应纳税额大于等于零的时候,我们新模型计算的结果和老的方法一模一样。但是,在第三步计算的应纳税额小于零时,新模型相对于原先方法在总体上无差异,但都在具体出口退税金额上会出现差异,主要是进料加工保税材料的多退税问题。我们可以比较一下第二个案例的新方法:
【1】我们相对于老方法多退了 61.2-50.4=10.8万元的税;
【2】但是,相对于老方法,我们同时也减少了下期的留抵税额 27.5-16.7=10.8万元。
虽然最终总的实质是一样,但短期有了多退税情况。为了实现新计算模型和老的免、抵、退税办法的进一步等效,我们可以把模型进一步优化:就是把进项税中那个进料加工保税材料征、退税差拆到第一、四步,来保持新、老模型的进一步等效:

这样,我们就保证了第四步应退税额的计算和老的免、抵、退税额一致。那实际上,我们新的方法又进一步简化了,就是在销项税中增加一个“(出口货物劳务FOB-进料加工保税材料)*征税率”。
基于这个新的优化模型,我们重新来看一下案例一和案例二的计算,大家看到计算结果就和原来免、抵、退税方法结果一样。

但大家可以看一下,基于我们优化的模型,对照传统的免、抵、退税计算方式,新模型的计算过程是否大大优化,省略了许多中间变量的计算,且涉及判断的步骤从原来多步现在就到最后一步判断。同时,即使考虑后期进料加工的避税问题,这里也只要把新模型中的进料加工保税料件价格换成原产地为境外的进料加工保税料件价格,整个计算过程就完成了。
所以,我们通过两个案例的演示,最终总结为新的生产型企业出口退税计算模型就是,我们只需要在原先增值税申报主表上增加两行,判断也就涉及在现行增值税申报表主表上的最后判断,非常便捷。所以,我们最后把新的生产型企业增值税出口退税计算模型总结如下:

【注】:1、红色标注就是在原增值税主申报表新增的行次;
2、原先免、抵、退税计算方法和新模型方法的对应关系表格:

这样,从数学上我们就可以验证优化后的新模型和原先免、抵、退税方法计算结果完全一样,但计算复杂度大幅度下降,征管效率大幅度提升。大家可以用新方法去验证以前的所有案例,看是否一样。看是否以前免、抵、退税那一系列表格都可以取消,只需要主表增加这两行就可以完成出口退税计算。
【3】与附加税概念的对应。我们知道,在原先免、抵、退税制度下还涉及免、抵税额缴纳城建税和教育费附加问题。背后的原因也很简单、直白,因为进口货物、进口劳务缴纳增值税不缴纳附加税(进口劳务对应的就是代扣代缴境外公司增值税,不扣缴附加税),则出口货物、劳务退增值税也不退附加税。在我们新的出口退税计算模型下,我们只需要将主表“第四步”增加的“应退出口退税额”这行数据减去实际退税金额(这就是对应原来免抵金额),把这个数据直接带到附加税申报表计算缴纳附加税就可以了。大家看到,这不是更加直白吧,它不就是直接表达了出口退税不退附加税吗!
五、国际货运代理增值税征管难题迎刃而解
国际货运代理的增值税问题,自2012年上海“营改增”到现在,历经多次改革,问题还是没有得到任何解决。什么国际货运代理一代、二代免税问题,什么国内货运、代理段要征税,如何和国际货运段的代理费、运输费免税的区分问题,如何划分开票等等,很多人写了很多文章,但是你再怎么法言法语的写也解决不了。
现在国际货运代理增值税免税产生的一系列问题根本不在这个政策本身,其实是现行增值税出口退税制度有问题,这个制度不顺就导致了目前国际货运代理增值税的征管问题不管如何改都解决不了。那如果现在增值税出口退税制度按我们提出来的新的这种高效模型一改,自然国际货运代理增值税征管问题就解决了。怎么解决呢:
1、改变现行国际货运代理增值税采用免税的政策,而采用差额纳税模式。即国际货运代理企业可以按扣除支付的国际货物运输费用和国外段的其他代理费差额按6%缴纳增值税,并按差额开具增值税专用发票。这样不就既解决了国内货运段征税的问题,又解决了什么一代免税、什么二代、三代不免税问题了吗,大家都征税;
2、对于贸易型增值税一般纳税人免、退税制度中,将纳税人取得的国际货运代理企业开具的增值税专票中的进项税额纳入出口退税计算范围;
3、对于生产型企业一般纳税人,我们理论模型的计算公式不动,国际货运代理企业开增值税专票给境内生产企业,正常计算进项税抵扣。此时,你看到,公式的右边FOB*退税率不正是和你的原则一致吗!FOB价不是海关离岸价,就是包含境内运输段的成本但不包含境外运输段的成本,按FOB价*退税率给你计算退税,不是把国内运输段的增值税最后也退给生产型企业了吗,完全符合我们政策的初衷。
六、总结
受我所崇拜的杨振宁大师对物理、数学研究中美与对称性追求理念的影响,我认为世界上正确的东西一定是简洁的,一定有一种对称的美。凡是搞的那么复杂的,计算最后一团糟又不确定的,大概率是有问题的。所以,写到这儿,我突然想到了杨振宁大师在一段访谈中谈到他在发现Yang-Mills方程中的感悟:
对于非阿贝尔对称的数学问题,杨振宁大师在1947到1954年研究了三四次,每次都卡在U1是对易的阿贝尔对称,SU2是非对易的非阿贝尔对称,数学上算到最后就会出现大量复杂的二次、三次项,搞不下去。但在一次讨论中,杨振宁大师试图在开始的时候加一个二次项,他惊奇的发现,后面那些复杂的二次、三次项这些坏东西在后续计算中全部消掉了,得到了一个非常美妙的数学结构。
我们现在做的这项工作和这种发现过程有异曲同工之处!如果我们按照以前的生产型企业免、抵、退税办法计算,到最后就需要出现一堆什么免抵税退税,当期免抵税额、当期不得免征和抵扣税额、当期不得免征和抵扣税额抵减额、当期应退税额、留抵税额等等一系列复杂的东西,这些东西的界定既麻烦,一个概念套一个概念,极大的增加了计算工作量,征管成本极高且容易出错。
同样,如果我们在一开始的时候,在计算内销增值税的时候加上一个“当期申报出口货物FOB*内销征税率”,再同步后面增加一个“当期出口货物FOB*退税率”,就和大师的探索一样,原先那些复杂绕口的当期免抵退税额、免抵退税额抵减额、不得免征和抵扣税额、不得免税和抵扣税额抵减额等变量在我们的计算中全部都消失不见了,我们也得到了一个非常简洁、优美的新的中国增值税出口退税计算模型。
所以,当你在税法探究中发现,原来在社会科学的研究中一样存在自然科学中的那种对称性的美,比如当你加入了一个出口货物FOB*内销征税率变量后,突然发现贸易型企业免、退税和生产型企业免、抵、退税本质就是一回事(加一个出口货物FOB*内销征税率这个项,不就是把生产型企业产品先卖给自己,然后自己再按贸易型企业去免、退税,这样免、抵、退税=先内销+再退税)。
因此,在社会科学的研究中如果一样存在物理学、数学研究中的那种对称美和对Invariance这种不变性的追求,这将是一件非常有魅力的事情,简直妙的不得了!
作者:中汇税务集团全国技术总监/合伙人 赵国庆
本文版权属于作者所有,更多与本文有关的信息,请联系我们:
电话:010-57961169



