2025年12月30日,《中华人民共和国增值税法实施条例》(以下简称《实施条例》)正式发布。作为《中华人民共和国增值税法》(以下简称《增值税法》)的核心配套行政法规,《实施条例》于2026年1月1日与《增值税法》同步生效实施,标志着我国第一大税种增值税完成了从“暂行条例”向法律层级的跨越,构建起配套衔接、规范统一的增值税法律体系。
本文拟就《增值税法》及其《实施条例》,与2026年1月1日之前施行的增值税相关规定进行核心变化的对比探析。
一、跨境交易征税原则改变

引入“在境内消费”的概念,突出消费地原则。境外单位或个人向境内单位或个人销售服务、无形资产的,原法规规定的增值税应税范围,排除了“完全在境外发生的服务”与“完全在境外使用的无形资产”两类情形,而《实施条例》仅排除了“在境外现场消费的服务”一类情形,应税范围可能会有所扩大。实务中对“现场消费”及“直接相关”的概念和判断标准暂不清晰,有待后续配套文件进一步明确。比如境内单位为增加货物出口,购买境外单位开拓销售市场的服务并根据货物最终出口数量支付佣金,在原规定下,属于完全发生在境外的服务,不属于境内应税交易。新法下,境外单位提供的服务与境内货物直接相关,很有可能被判定为境内应税交易。
二、视同销售范围缩减

《增值税法》大幅缩减了原增值税文件中的视同销售情形,具体如下:
1. “销售代销货物”、“机构间移送货物”等情形从视同应税交易范围中取消,不再计提销项税。
2. “自产或者委托加工的货物用于非增值税应税项目”的情形从视同应税交易范围中取消,不再按货物公允价格计提销项税。但生产这些货物购入的原材料、加工费、水电等对应的进项税不得抵扣。减少了这类经营行为的增值税税负。
3. “自产、委托加工或者购进的货物作为投资或者分配给股东”的情形从视同应税交易范围中取消。这类情形在会计处理上本已确认收入,因此税务上无需再视同应税交易。
4. “单位或者个体工商户向其他单位或者个人无偿提供服务” 的情形从视同应税交易范围中取消。我们认为根据《实施条例》第五十三条,若交易安排不具有合理商业目的,仍可能触发反避税条款进而被税务机关作出纳税调整。
三、不征收增值税范围变化

旧法规规定的“单位或个体工商户为聘用的员工提供服务”、“被保险人获得的保险赔付”、资产重组过程中符合条件的资产转让行为等情形,未被列入“不属于应税交易”的范畴,故上述行为未来能否适用不征收增值税的待遇,有待后续政策进一步明确。
此外,根据财税〔2016〕36 号附件3第一条第(三十七)项,“土地所有者出让土地使用权和土地使用者将土地使用权归还给土地所有者”属于免征增值税行为,故实务中企业收到征地拆迁补偿时,补偿收入按免税处理,部分税务局要求与该免税项目直接相关的进项税额需作转出处理;而根据《增值税法》,“依照法律规定被征收、征用而取得补偿”属于不征收增值税行为,对应的进项税额无需作转出处理。2025年底前企业取得搬迁收入,但尚未完成搬迁,搬迁收入是否仍需进项税金转出,值得关注。
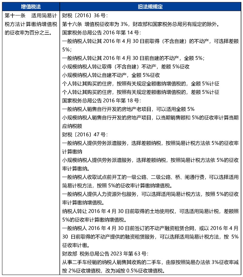
四、未提及5%征收率及差额征税

《增值税法》和《实施条例》中均未提及5%征收率的适用及差额计算销售额的内容,而差额征税政策(如劳务派遣、人力资源外包等行业适用的差额计税方式)若直接取消,将对相关行业的税负水平与经营模式产生显著冲击。结合政策延续性与行业实际需求判断,我们认为现行差额征税政策可能不会完全废止,其具体政策是否保留及如何衔接,仍需后续配套政策进一步明确。
五、混合交易的表述及判定标准改变

混合销售业务中“主业”的判定,一直是实务中的疑难问题。旧法规下通常以纳税人的主营业务(销售货物还是劳务)作为判断依据。而《增值税法》及《实施条例》不再使用“混合销售行为”的表述,将“一项应税交易涉及两个以上税率、征收率”的情形界定为包含两个以上涉及不同税率、征收率的业务,且业务之间具有明显主附的应税交易。
但从现行文件来看,“一项应税交易”、业务之间“主附关系”和“必要补充”的判定标准均未明确,原实务操作中的主业判断困惑将会继续存在。
六、购进贷款服务对应的进项税额仍不得抵扣

尽管《增值税法》第二十二条在不得抵扣进项税额的正列举范围中,未将购进贷款服务纳入其中,但配套的《实施条例》对此作出了延续性规定,明确购进贷款服务的利息支出,以及与贷款服务直接相关的投融资顾问费、手续费、咨询费等费用支出,其进项税额仍暂不得从销项税额中抵扣。同时《实施条例》提及财税主管部门应及时评估该项政策的执行效果,为后续政策的动态调整预留了空间。
但如何判断投融资顾问费、手续费、咨询费等费用支出与贷款服务是否直接相关,可能会是实务操作中的一个难点。
七、缩小餐饮服务、居民日常服务和娱乐服务不得抵扣进项税额范围

《增值税法》明确“直接用于消费”的餐饮服务、居民日常服务和娱乐服务对应的进项税额不得抵扣,相较于旧法规中全部“餐饮服务、居民日常服务、娱乐服务进项税额均不得抵扣”,其限制范围有所收窄。购进用于企业应税交易的餐饮服务、居民日常服务和娱乐服务对应的进项税额可以抵扣。
但该调整是否意味着实务中从事餐饮、居民日常服务和娱乐服务转售业务的平台企业,其购进对应服务所取得的进项税额能够实现抵扣,目前尚未有明确的政策口径。
八、新增进项税额不得抵扣的“非应税交易”

旧法用列举法明确不得抵扣的项目。《实施条例》中“不得抵扣非应税交易”范围极广,用兜底法囊括所有的项目。
“发生第三条至第五条以外的经营活动并取得与之相关的经济利益”,这条规定:指的应该是不属于增值税应税交易、也不属于视同应税交易,但仍取得经济利益的经营活动。比如股权转让收入满足该条款的取得货币性及非货币性经济利益的“经营活动”且明显不属于增值税法第六条规定的情形(员工取得工资的服务、行政事业性收费/政府性基金、征收征用补偿、存款利息收入),因此在股权转让环节中发生评估、审计、尽职调查等中介机构的费用对应的进项税额就不能抵扣。对投资类公司来说,影响较大。
九、新增无法划分的进项税额转出全年汇总清算新机制

《实施条例》将旧规定中“主管税务机关可以按照上述公式依据年度数据对不得抵扣的进项税额进行清算”的表述,调整为“纳税人应当于次年1月的纳税申报期内进行全年汇总清算”,体现了纳税人的法定义务而非税务机关的裁量权。《实施条例》中并未列明不得抵扣的进项税额的具体计算公式,同时新增按“收入占比逐期计算”的要求,但对于 “收入” 的界定标准、取数口径等细节,仍有待后续配套政策进一步明确。
十、500万元以上兼用长期资产不得全额抵扣进项税额

旧增值税相关法规规定中仅专用于不允许抵扣项目的进项税额不得抵扣,《实施条例》中对混合用途的长期资产按单项资产原值是否超过500万元区分处理。由于现行文件尚未对具体操作进行明确,后续实务处理可能存在大量问题,如单项长期资产如何界定?文件中所述根据“调整年限”计算不得抵扣的进项税,该调整年限如何计算?诸多细节有待后续操作指引或实践案例加以明确。
十一、新增反避税条款

《实施条例》首次在增值税领域增设反避税条款,对企业的税务合规管理提出了更为严格的要求。在此之前,反避税规则已嵌入企业所得税、个人所得税的法规体系中;未来,企业在开展并购重组、关联交易等涉增值税业务时,需结合商业实质与交易合理性,全面分析整体交易安排的商业目的,审慎评估是否存在被税务机关实施纳税调整的风险。
十二、一般纳税人计税方法生效时点变化

旧法规框架下,单位和个体工商户年应征增值税销售额超过小规模纳税人标准的,需办理一般纳税人登记,并自登记的当月1日或次月1日起适用一般计税方法计算缴纳增值税。实务中,部分小规模纳税人因当期取得大额投资收益而远超小规模纳税人标准,仍可在登记生效前按小规模纳税人征收率申报纳税,形成征管漏洞。《实施条例》对此作出调整,明确“自超过小规模纳税人标准的当期起按照一般计税方法计算缴纳增值税”,将计税方法的生效时点调整至超标当期,实现了征管漏洞的精准堵塞。
十三、自然人发生符合规定的应税交易,以支付单位为扣缴义务人

旧法规下,自然人发生应税交易通常由自然人自行申报缴纳增值税,而《实施条例》明确“自然人发生符合规定的应税交易,支付价款的境内单位为扣缴义务人”。该规定既解决了实务中企业向大量自然人购进应税货物、服务时,难以取得合法扣税凭证的痛点问题,也有效减轻了发生应税交易的自然人自主申报缴纳增值税的办税负担。但截至目前,现行政策文件尚未对“符合规定的应税交易” 的具体范围与判定标准作出界定,相关操作口径仍有待后续配套政策进一步明确。
十四、新增逾期未申报退(免)税的出口业务需视同内销的限制

原增值税政策体系下,财政部 税务总局公告2020年第2号第四条规定,纳税人出口货物劳务、发生跨境应税行为,未在规定期限内申报出口退(免)税或者开具《代理出口货物证明》的,在收齐退(免)税凭证及相关电子信息后,即可申报办理出口退(免)税。而《实施条例》明确,纳税人适用退(免)税、免征增值税的出口业务,逾期未申报的,需按照视同向境内销售的规定缴纳增值税。
此外,相较于2025年8月发布并公开征求意见的《中华人民共和国增值税法实施条例(征求意见稿)》,正式稿中并未提及具体时限要求,“逾期”的认定标准及具体时限,将由后续配套文件予以明确。
作者:中汇(浙江)税务师事务所 税务风险管理与技术部
本文版权属于作者所有,更多与本文有关的信息,请联系我们:
电话:010-57961169



